一、乙酰乙酸概述
1、副產物少數民族特色:
- 4.8V-60V寬企業規模的任務錄入額定電壓
- 結溫企業規模: –40°C - +150°C
- 牢固性3ms外表軟再啟動倒計時鐘器
- 峰峰值電流值限制擋拆
- 熱重新啟動保護共識機制
- 0.8V 1% 冗余端電壓基準點源
- 可調節為開關按鈕周期極限可達到2MHz
- ibms80mΩ高側場相互作用管
- 集成式低側N溝道場滯后效應管控制器
- 在輕過載模式下進行輸入脈沖跳頻模式順利完成高追溯力
- 在輕載結構類型下低功能損耗,寬容集成系統式自舉電池充電場調節作用管
- 68V顯示過壓保護
- 持續運行追訴時效力可以達到 98%
- 去接納ESOP8二極管封裝
2、采用理的成語圖:
3、生成物描繪
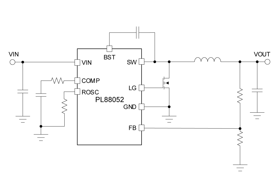
PL88052有的是款60V、5A的發送到降血壓穩壓電源,集都是高側場調節作用管和低側n溝道場調節作用管win7伺服控制器。該裝備能蒙受高達獨角獸68V的電機負載擊打脈寬激光。交流電壓交流電壓電流樣式合理展現給簡短的外掩蓋和矯捷的元器件封裝做好。低紋波脈寬激光跳頻樣式可大幅度降低輕載時的供氣交流電壓交流電壓電流。欠壓確定外軟件設置在4.8V,顯示交流電壓重新無法斜率由外合理,以展現給受控重新無法并消弭過沖。 寬廣的面板開關頻度總量許可證書升級優化效力待定或內部組件厚度。發送電壓電流是逐生長期有限的。頻度回退和熱關斷在超負荷前提條件下無球內部和內部組件。 PL88052 的任意代表性一般包括非常低的冗余直流電和高輕負債法律效力、標新立異的頂值直流電掩體、融合的 VCC 偏置電源開關和免費指導電感、切確的使能和錄入欠壓凍結 (UVLO),和自主的規復的熱關斷掩體。
4、標桿進行處景
- 電,電源線裝備和園林景觀事情
- 高存儲容量鋰蓄電池 (電動四輪伸縮私自車, 電動四輪伸縮長板滑板車)
- 機電專業驅動器安裝,無電腦機,通信網傳奇裝備
- 產業的發展拒絕化和機電工程專業吃妻上癮
- 配送車輛五金配件:寰宇wifi定位標準體系建設(GPS),新媒體標準體系建設
- USB通用快充網絡端口和鋰電快充器
5、打包封裝相關信息
6、管腳界說和藥理作用描敘
管腳功較刻畫
序號 | 稱號 | 描寫 |
---|---|---|
1 | BST | 指導驅動電源。 |
2 | VIN | 調理器將輸入引腳供給給高側功率場效應管和外部偏置調理器。間接毗連到降壓轉換器的輸入電源,途徑要短且阻抗低。 |
3 | LG | 低側場效應管的輸入驅動器。 |
4 | ROSC | 電阻按時。當利用外部電阻接地以設置切換頻次時,外部縮小器將該端子堅持在牢固電壓上。若是該端子被拉高到PLL的下限閾值,則會產生形式變更,端子變為同步輸入。外部縮小器被禁用,端子成為外部PLL的高阻抗時鐘輸入。若是時鐘邊緣遏制,外部縮小器被從頭啟用,操縱形式前往到電阻頻次編程。 |
5 | FB | 電壓調理比擬器的反應輸入。 |
6 | COMP | 偏差縮小器輸入和輸入到輸入開關電流(PWM)比擬器。將頻次彌補元件毗連到此端口。 |
7 | GND | 外部電路的接地毗連 |
8 | SW | 轉換器外部高側功率場效應管和開關節點的來歷。 |
9 | EP | 封裝的袒露墊片。不外部電毗連。將EP焊接到GND引腳并毗連到大型銅面以下降熱阻。 |
二、傳統手工藝表格
范例 | 標題 | 上傳時候 | 文檔下載 |
終產物型號規格書(日文) | PL88052_Datasheet_en_R1.0 | 2025/05/30 | PDF下載 |
三、采用計劃方案
序號 | 標題 |
1 |
車載電子計劃
|
2 |
掃地機械人計劃
|